Abstract
Imidazoacridinone C-1311 is a small molecule inhibitor of topoisomerase II and receptor tyrosine kinase FLT3. We have previously shown that C-1311 induces apoptosis in acute myeloid leukemia (AML) cells with FLT3-ITD mutations (Skwarska A. et al. Biochem Pharmacol 2015; 95:238-52). Oncogenic internal tandem duplication mutations (ITD) of FLT3 occur in 25% cases of AML and are associated with aggressive clinical course. Although preclinical studies indicate that inhibition of receptor tyrosine kinases often induces protective autophagy, little is known of the role of FLT3-ITD in this process. Recent studies indicate that unlike wild-type FLT3, FLT3-ITD mutant facilitates basal autophagy in AML suggesting that this subset of leukemia may highly depend on autophagic activity. The role of autophagy in leukemia cell biology and treatment is complex as depending on the nature, intensity and duration of the drug treatment, autophagic cells may survive or die. Here we investigated the functional impact of autophagy on the cytotoxic activity of C-1311 in a panel of AML cell lines including FLT3-wt (OCI-AML3, OCI-AML2, HL60) and mutant FLT3-ITD (MV4-11, MOLM13, MOLM14).
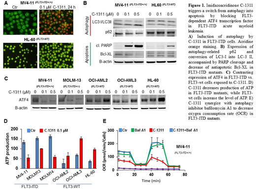
In FLT3-ITD MV4;11 AML cells but not in FLT3-wt HL-60 cells, C-1311 treatment led to significant activation of autophagy as confirmed by acridine orange staining that selectively labels autophagic vesicular organelles (Fig 1A). Further, autophagy flux (monitored as a decrease of autophagy-related p62 protein associated with concentration-dependent conversion of LC3-I to LC3-II) was observed in FLT3-ITD but not in FLT3-wt cells. Western blot analysis showed that C-1311 triggered autophagy by blocking a major repressor of autophagy, mammalian target of rapamycin (mTOR) and its downstream phosphorylated effectors such as S6, 4EBP1 and eIF4E. Importantly, the elevated autophagy observed in FLT3-ITD AML was associated with downregulation of the anti-apoptotic Mcl-1 and Bcl-XL proteins, PARP cleavage and phosphatidylserine exposure consistent with apoptosis induction (Fig. 1B). In contrast, C-1311 induced minimal autophagy and apoptosis in FLT3-wt AML cells. Pharmacological inhibition of late stages of autophagy with bafilomycin A1 markedly decreased viability of C-1311 co-treated FLT3-ITD cells as well as primary FLT3-ITD AML cells and enhanced apoptotic response as compared to single agent therapy. On the contrary, combination treatment with bafilomycin A1 only moderately sensitized FLT3-wt cells to C-1311 with no effect on healthy peripheral blood mononuclear cells. These results suggests that autophagy induced by C-1311 is a pro-survival cellular response enhanced in mutated FLT3-ITD cells.
Recent evidence indicate that transcription factor ATF4, which regulates expression of autophagy genes in response to stress, serves as an essential mediator of FLT3-ITD-induced autophagy as its levels are highly dependent on FLT3-ITD activity (Heydt Q. et al. Oncogene 2017;1-11). Consistent with C-1311-mediated inhibition of mutated FLT3, the level of ATF4 significantly decreased in FLT3-ITD mutant cells (Fig 1C). In contrast, C-1311 induced increased expression of ATF4 in FLT3-wt cells. Given that ATF4 is also a key regulator of the mitochondrial stress in mammalian cells, ATP production and oxygen consumption rate (OCR) were measured using Seahorse XF24 analyzer. Both, OCR and ATP were profoundly reduced in FLT3-ITD mutants in response to C-1311 (Fig 1D, E). Importantly, bafilomycin A1 further facilitated C-1311-caused decrease in mitochondrial respiration and ATP, suggesting that suppression of autophagy impairs mitochondrial function in FLT3-ITD mutants. In FLT3-wt cells, C-1311 treatment increased ATP production, which correlated with elevated ATF4 expression and reduced apoptosis (Fig 1D, E).
Our data suggest that C-1311-mediated inhibition of FLT3-ITD triggers the induction of pro-survival autophagy, which cannot be sustained due to loss of autophagy regulator ATF4 accompanied by mitochondrial dysfunction and apoptosis. Importantly, the decrease in ATF4 and induction of massive apoptosis was characteristic for FLT3-ITD mutants exposed to C-1311, whereas cells with FLT3-wt upregulated expression of ATF4 as an adaptive response preventing cell death. These results indicate on a cross-talk between FLT3-ITD, ATF4 and autophagy which may dictate the fate of cells exposed to FLT3 inhibitors like C-1311.
Konopleva:Stemline Therapeutics: Research Funding.
Author notes
Asterisk with author names denotes non-ASH members.

This feature is available to Subscribers Only
Sign In or Create an Account Close Modal